编者按:4月8日,美伊在巴基斯坦斡旋下达成的两周临时停火协议生效,为自2月底爆发的中东战事按下暂停键。然而,在这场美伊双方竞相宣布胜利的叙事博弈中,这份以霍尔木兹海峡的开放为核心内容的协议,并未消除各方的战略顾虑。随着以色列明确将黎巴嫩排除在停火范围之外,并在停火生效后立即对黎巴嫩实施空袭,中东地缘格局正处于一种极度脆弱的平衡。
文章指出,美伊冲突实质是美国追求伊朗无核化和战略通道安全,与以色列致力于完全消除来自伊朗的威胁这两场“平行战争”的交织。以色列的存在,叠加美伊在核权利、制裁解除等核心议题上的结构性对立,双方共识空间狭窄且信任赤字严重。若各方无法在原则性问题上做出实质让步,当前的停火恐将沦为短期的“中场休息”,打打停停、谈谈打打的动荡局面仍将长期持续。
当地时间4月7日晚,在巴基斯坦的斡旋下,美国和伊朗达成了两周临时停火协议,自2月28日以来,美以先发制人针对伊朗的军事冲突暂时缓和下来,停火的核心条件是伊朗同意全面、立即、安全开放霍尔木兹海峡,美国和以色列暂停对伊朗本土的打击行动,停火从4月8日起生效。
一“赢”各表,脆弱的和平“共识”
比较有意思的是,在这一场难言胜负的中场休息中,战争中的信息迷雾和叙事冲突同样戏剧化,美国和伊朗方面都单方面宣布胜利,形成了一“赢”各表的僵持局面:
一方面,特朗普在停火协议宣布后,多次宣称美国取得完胜。他在接受法新社采访时直接表示,“对美国而言,这是彻底且完全的胜利”,还补充说“完全、彻底的胜利,百分之百,毫无疑问”。
另一方面,伊朗最高国家安全委员会8日凌晨声明,“在这场对伊朗国家发动的怯懦、非法、犯罪的战争中,敌人遭受无可否认的历史性溃败”,“伊朗赢得伟大胜利”。声明还说,“伊朗在此次战争中的几乎所有目标都已实现”,并向全体伊朗人民祝贺胜利,强调将在谈判中巩固成果,建立地区新安全格局。
与此同时,以色列“人狠话不多”,继续清除伊朗的中东代理人网络。总理内塔尼亚胡办公室8日发表声明公开支持,同时也强调了“我们的手指始终放在扳机上”,表明以色列随时保持高度戒备,“我们准备好在需要的时候重返战场。这不是战役的结束,而是朝着实现所有战略目标迈出的一步”。
此外,以色列对停战条件进行了“偷梁换柱”,将停火范围从巴基斯坦开始宣称的中东全境停火定义为“伊朗本土”,宣称“为期两周的临时停火不包括黎巴嫩”,显然有对伊朗及其代理人“分而治之、各个击破”的心思,难见停战诚意,伊朗显然不可能接受,为这一场冲突再操干戈埋下了祸根。
认知框架:美伊以冲突本质是“两场平行战争”
要对美伊冲突建立科学的分析认知框架,不应当将这一冲突理解为“美以联盟 vs 伊斯兰政权伊朗”的冲突,而应拆解为两场平行战争:
一是美国(以色列辅助)与伊朗的军事冲突。这一冲突的本质是美国在以色列的辅助和怂恿下,对伊朗发动的攻击,美国的战略目标是实现伊朗的无核化、降低导弹对美威胁、实现霍尔木兹海峡的中东战略通道安全。伊朗的战略目标也很明确,维持伊朗的国家尊严和生存安全、确保伊朗在中东地缘政治中的独特地位。
二是以色列与伊朗伊斯兰政权及其中东代理人的冲突。这一冲突的本质是以色列为了消除威胁其国家生存安全威胁因素,在争取美国支持甚至亲自下场支持的情况下,对伊朗伊斯兰什叶派政权及其支持的代理人网络(包括哈马斯、也门胡塞武装、黎巴嫩真主党等)进行毁灭式打击,以色列的战略目标是对伊朗及其代理人实施“能力消解”,使之难以对以色列带来威胁,甚至一劳永逸地更迭伊朗伊斯兰政权。
如果能将这一轮美伊冲突理解为两场平行的战争,就可以理解为什么这一轮美伊冲突难以有效停火。
理解以伊冲突:“以色列进攻循环”的存在
从平行战争的思路来看以色列与伊朗的冲突,核心矛盾是以色列与伊朗伊斯兰政权“你死我活”的国家生存安全之争。
2023年10月7日“阿克萨洪水行动”以来,伊朗暗中支持的哈马斯对以色列控制的加沙地带发动了突袭,以色列此后持续对支持哈马斯的势力进行一系列“睚眦必报”的报复性打击,并持续开展对伊朗高层官员的刺杀活动,以色列深刻认识到,伊朗的伊斯兰什叶派政权是以色列国家生存安全的最终威胁。
如果伊朗伊斯兰政权及其代理人不放弃对以色列的压制政策,以色列“睚眦必报”就会一直采取报复式打击的方式,直到伊朗及其代理人不再拥有威胁以色列的“能力”,以色列的目标就是消解这一“能力”,最好能直接更迭伊朗伊斯兰政权,直到以色列的国家生存安全威胁彻底解除。
因此,以色列战略目标从这一场冲突伊始就十分明确,不管是否有美国的帮助或参与,以色列都会打击伊朗及其代理人网络。
“要不来帮忙,要不我就自己干”成就了以色列在这一轮冲突中“人狠话不多”的人设。这一目标不以美国的意志为转移,美国也无法左右以色列的行为。因此,即使美国国内不少民主党人士和部分前安全官员都有许多批评声音,提出要约束以色列的行为,但是以色列都不予以理会。
回顾这一轮美伊冲突,特朗普多次宣称喊停,伊朗方面也多次释放要缓和的信号,但始终未能实现停火和平,一个重要的原因就是“以色列进攻循环”的存在:以色列持续打击伊朗及其代理人——伊朗报复美国及其中东资产——美国很受伤、以色列鼓气——美国继续打击伊朗——冲突持续延宕升级。
从这个角度理解,“以色列进攻循环”的存在,叠加外界及特朗普自身对以色列和美国角色定位的模糊捆绑,使得美伊冲突就像“奔腾的马拉着装了发动机的马车”,以色列就是一往直前奔跑的马、美国和伊朗的对抗成为战争推进的发动机,即使发动机没油了,奔跑的马儿一样拉着战争车轮继续滚动。
理解美国停战:美国已落入“胆小鬼游戏”下风,却以胜者姿态喊停
当前美国与伊朗的谈判,也很难达成通向和平的选项,简而言之,“战场上赢不来的,谈判桌上也要不来”。
国际冲突中有一个著名的“胆小鬼游戏”理论(Game of Chicken),显然美国在本次与伊朗的冲突中,当了胆小鬼,成为先行跳车避险的一方,主动提出停战条件。而伊朗方面则态度强硬,显然逼退了美方。既然已经在“胆小鬼”游戏中暂时获胜。
诺贝尔经济学奖得主托马斯·谢林(Thomas C. Schelling)在1960年《冲突的战略》一书中提出“胆小鬼游戏”理论:两辆车高速对开,谁先转向避让谁就是“胆小鬼”输了(丢面子);但双方都不让就同归于尽(最惨)。双方都想逼对方先眨眼,却没人愿意先让步,要想赢,就得先把自己逼到绝路,让对方相信“你绝对不会转向”。在生死冲突里,最厉害的武器不是导弹,而是让对手相信——“我真的敢撞!”
以伊朗人的高傲和积累的仇恨,伊朗会更进一步胁迫美方,战争还会迎来波折。伊朗方面会更进一步要求美国方面做出对伊朗未来安全的承诺、解除对伊朗的制裁,以及承认中东新安全格局秩序中伊朗的独特地位。
但是美国方面,虽然在“胆小鬼游戏”中输了,提出的停战条件却是以胜利方姿态和心态所提出的,连“打平”都不算。
据伊朗学生通讯社25日报道,伊朗政府信息委员会主席哈兹拉蒂说,“这是特朗普又一个谎言,敌人列出了他们通过攻击无法实现的愿望”,这句话非常精准地概括了美国所提出的“15条停战条件”可能陷入破产的原因。
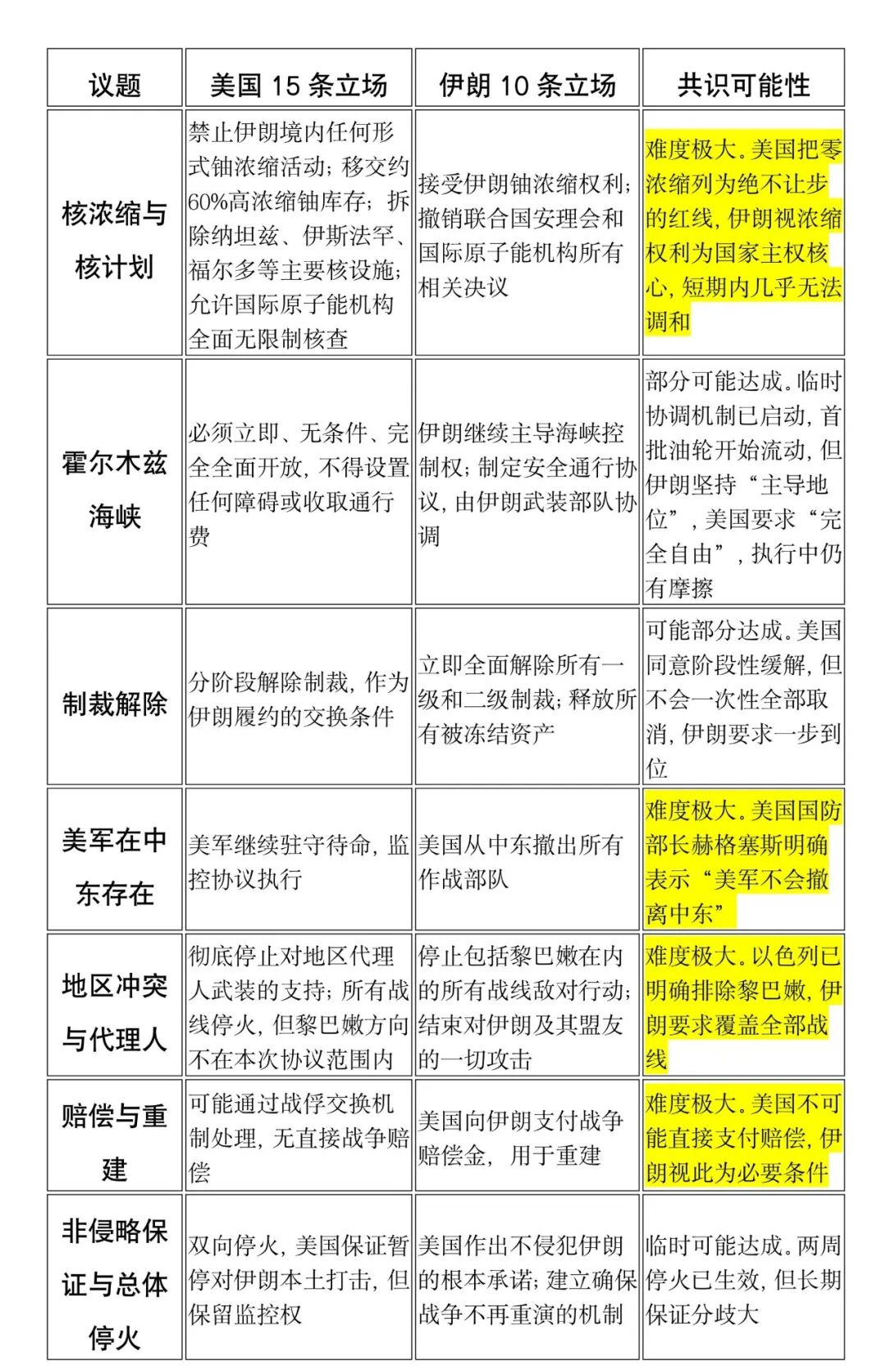
拆解美伊停战条件:结构性对立下的共识“缺失”
1. 美伊停战条件存在结构性对立
根据公开信息,初步整理美国(15条)和伊朗(10条)停战条件,可以看出,美伊双方几乎毫无共识可言,如果美伊双方都不做出原则性让步,达成和平停战的可能性不大。

不同议题下的共识可能性对比(图源:作者自制)
“特朗普15条”具有特朗普一厢情愿的色彩,双方在核权利、海峡控制权、制裁范围、美军撤出和地区冲突这几大方面上分歧最深。本质上是美国希望伊朗在安全能力上做出实质性妥协,以换取经济上的喘息空间。
核计划和导弹能力是伊朗的国家“底牌”,被视为维护政权安全和地区影响力的核心工具。拆除核设施、禁止浓缩并接受全面核查,等同于让伊朗从“地区强国”降为“普通国家”,这对伊朗来说无法接受。并且,经历了这一轮美以打击的伊朗更加深刻、充分地认识到,正是自身“无核”导致了被打击。因此,伊朗最高领导层从内心也不会放弃“拥核”。
2. 身份认知对立导致共识缺乏可谈判空间
特朗普是站在胜利者姿态的兵临城下逼宫,特朗普在接受采访时反复强调,美国已“达成并超额完成所有军事目标”,伊朗是在“巨大压力下求和”,所以15条方案里的核心红线不会轻易松动。
伊朗方面认为这是战争中争取来的胜利果实,伊朗最高国家安全委员会则在声明中指出,“敌人遭受历史性彻底失败”,10条方案是“巩固胜利成果”的底线。
对伊朗而言,在“特朗普15条”中并没有实质的获得——这15条可以说是“伊朗举手投降”的清单,解除的只是伊朗本就认为是美国强加的制裁枷锁。
在这场美国既赢不了,伊朗也不会久输的战争中,伊朗很难在没有实质收获的情况下同意停战。
美伊双方存在长久“信任赤字”
历史经验证明,缺乏互信的协议往往难以持久,这也是当前停火谈判的重大障碍。
1. 美伊双方彼此深度不信任
一方面,美国对伊斯兰政权在本质上不信任,不认为能够与伊斯兰政权达成协议,因此当谈判未达预期时,动辄使用武力手段威胁。另一方面,伊朗也认为美国方面不可信,在外交谈判期间会对伊朗突然发动袭击。伊朗方面会担心,即使在停战谈判期间,美以也可能故伎重演,将伊朗置于覆灭境地。
伊朗官员多次私下表示:“每次我们坐下来谈判,美国随后就会采取军事行动。”因此,伊朗这次很难重蹈覆辙,在缺乏外部保证的情况下相信美国。
目前由第三方国家巴基斯坦出面斡旋,算是初步建立了一个可信的承诺机制,这才使得暂时停火成为可能。
但是要充分认识到,由于美伊双方深刻的战略不信任,当前这种短暂的停火是十分脆弱的,一旦以色列发动特别行动,或是伊朗方面认为美国没有遵守停战条件,伊朗就会立即做出报复行动。这也是大家可以看到的,当前停火期间,伊朗与美国仍然互有摩擦,且多次扬言再次关闭霍尔木兹海峡的原因。
2. 谁能代表伊朗?伊朗的承诺又是否可信?
美国目前还面临一个棘手的问题:谁代表伊朗最高领导人,谁能和美国谈判,美国当前又是在和谁谈?伊朗内部的复杂政治因素也为达成和平增加了变数。伊朗最高领导层内部存在务实派与强硬派的拉锯。务实派以总统佩泽什基安、外长阿拉格齐和议长加利巴夫为代表,他们倾向于通过低调外交换取经济缓解。强硬派则以革命卫队和军方高层为主,而新任最高领袖穆杰塔巴正是由革命卫队强势推举的,他们坚持“打到底”。
新最高领袖似乎尚未完全掌控局面,导致内部沟通出现裂痕。但整体而言,伊朗表面仍保持“团结对外”,尚未演变为公开分裂。
这种内部拉锯会使伊朗的谈判立场更加反复,也为外部调解提供了切入点,但同时增加了不确定性。革命卫队作为伊朗政权的支柱,其强硬立场直接影响最高决策,如果务实派无法说服军方,任何协议都难以落地。
三次停战机会,美以伊都做了什么?
笔者在前文(详见《梅阳:战争何以发生,美伊冲突如何收场?|战略与安全》)中提出,美伊冲突的终止存在3个机会节点,美国、伊朗、以色列都在以各自理解的方式推动战争终止:
节点一
第一次是伊朗新任最高领袖上台后,伊朗对霍尔木兹海峡的政策。如果当时穆杰塔巴选择和平,不以霍尔木兹海峡要挟美国,战争就可以迎来第一次终止。
第一次终战的机会节点由伊朗掌握。但是伊朗方面放弃了,选择了顽强抵抗,并持续控制和有条件封锁海峡,由此使战争进程继续发酵。
节点二
第二次是美国方面对伊朗石油设施是否采取打击的政策(取决于美国对全球石油价格短期波动的承受度)。目前美伊冲突已经进入了第二个终止节点,如果美国真的有魄力打击伊朗的石油设施,切断革命卫队利用石油灰色贸易的“财政输血”(同时美国也要承担极大的全球能源价格波动压力和国内政治压力),那么伊朗很可能也支撑不住了,战争也可以结束。
第二次终战的机会节点由特朗普掌握。显然,目前特朗普已陷入了“投鼠忌器”、想打不敢打的两难境地,不管是“陷入中东战争泥潭”,还是造成全球油价上涨,都牵动着国内汹涌的民意和即将到来的中期选举。
节点三
第三次是以色列能在多大程度上对伊朗的最高领导层实施清除。可以观察美伊冲突的一个“暗线战场”,即以色列其实一直在致力于清除伊朗最高领导层的强硬派领导人,这一行动贯穿美伊冲突始终。
第三次终战的机会点由以色列把握。以色列一直在通过搜寻和暗杀伊朗最高领导层(包括伊斯兰革命卫队)的强硬派人物,来创造扭转战局的契机。目前,还未达到足以扭转战局的效果。
对本次停火和战争后续走向的看法
美国与伊朗达成全面停战协议的前景黯淡,双方共同点仅限于战术层面的短期安排,而战略核心分歧难以弥合。
特朗普的“以战逼和”策略虽显示出决心,但站位错误。以特朗普急于快速从中东抽身、早日结束与伊朗战争的心态来看,不排除特朗普希望通过致命一击,或是更大范围的短时间军事打击,彻底“打服”伊朗。美国近日已不断向中东派兵,不排除地面进入伊朗的可能性,这当然需要一个情报部门和总统共同选定“好的时机”。
伊朗基于历史教训和自身筹码,选择强硬回击。巴基斯坦等调解国仍在努力促成周末可能的面谈,但是谁来出席面谈,面谈期间是否又会发生新一轮的袭击,以美伊双方脆弱的信任来说,已无法说准。
以色列方面急于继续军事行动,担心停火过早,还在持续打击伊朗及其代理人有生力量,陷入“以色列进攻循环”的恶性循环,能消灭多少是多少,为可能的伊朗政权更迭积累和创造条件。
这场冲突的最终结果取决于哪一方先承受不住压力:
伊朗方面,已在前期的“胆小鬼”游戏中暂时获胜,不会做出原则性让步,并且在全球原油价格上涨和控制霍尔木兹海峡上获得了实质好处,伊朗将会持续现有策略,保持强硬,逼迫美国让步。
美国方面,特朗普已快达到美国1973年《战争权力决议》规定的60天期限,其后续对伊朗动武大概率要经过国会批准,留给特朗普的时间不多了。并且特朗普还有一系列后续议程需要推动,其最想尽快结束伊朗冲突。美国最有可能做出让步,由此撬动伊朗方面可能的让步。
以色列方面,人狠话不多、目标坚定,在可以更迭伊朗政权的情况下就坚决更迭,更迭不了就消灭伊朗及其代理人的有生力量,为可能的政权更迭创造条件。以色列与伊朗的冲突将长期持续,甚至成为世代仇恨。
从目前的情况来看,如果美国不做大的原则性让步,以及伊朗由此也配合做出让步,加之国际社会(如大国和欧洲的介入调停),这次停战恐怕只能是中场休息,打打停停、谈谈打打的局面可能将继续搅动全球安全神经。
*原创声明:本文版权归微信订阅号“大湾区评论”所有,未经允许任何单位或个人不得转载、复制或以任何其他方式使用本文部分或全部内容,侵权必究。公众号授权事宜请直接于文章下方留言,其他授权事宜请联系IIA-paper@cuhk.edu.cn。
GBA Review 新传媒
评论文章
特朗普推迟签署人工智能行政命令,体现中美监管博弈与竞争新动向|AI国际政经观察(2026年第5期)
从华为“韬定律”到中国创新大生态——中美科技竞争的“胜负手”,从来不在华盛顿 | 地缘科技「平」论 x 黄平
对话郑永年:中俄“背靠背”到底是为了什么?
“文明叙事”为什么如此重要?|独思录 x 郑永年
图解|普京访华:稳中求进的大国外交布局
对话郑永年:中美俄大三角“队形”变了,目标也变了
中美AI对话启动:中国面对的不是一个美国,而是“四个” | 地缘科技「平」论 x 黄平
王琦:特朗普政府的人工智能“去监管”改革及其阻碍|全球改革观察
对话郑永年:中美合作不仅是美好的愿望,更是现实的需要
图解|特朗普访华:稳定成为双边关系的主旋律